中国·ok138(太阳集团)官方网站-古天乐代言
中文版
首页
关于我们
古天乐代言太阳集团138简介
现任领导
组织机构
规章制度
公司新闻
通知公告
团队队伍
教授
副教授
讲师
思政教学
教学科研
团队建设
公司产品
思想政治教育专业
思想政治理论课
学术研究
科研项目
成果展示
党建工作
学习宣传
组织建设
员工工作
评奖评优
就业指导
团学活动
实践教学
团学风采
民族团结
理论宣讲
铸牢中华民族共同体专栏
当前位置:
首页
>>
关于我们
>>
通知公告
>> 正文
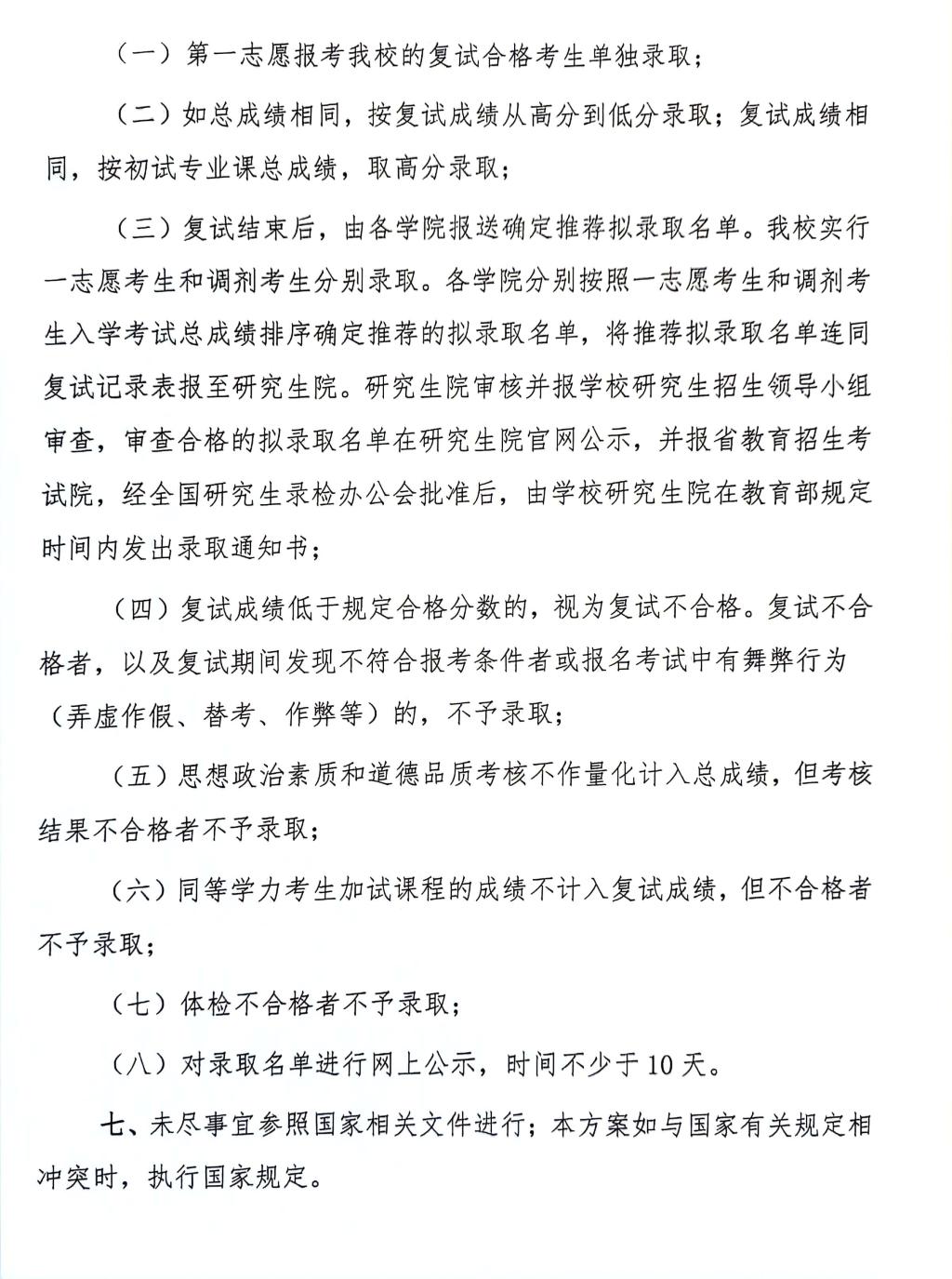
2024年招收攻读硕士学位研究生复试方案
发布者:
[发表时间]:2024-03-26
来源:古天乐代言太阳集团138
[浏览次数]:
附件【
2024年硕士研究生招生进入复试名单.xlsx
】已下载
次